
P2RY12(也称为P2Y12)是一种腺苷5'-二磷酸(ADP)受体,也是嘌呤能G蛋白偶联受体P2Y家族的成员。它在外周
组织的血小板中表达,也在中枢神经系统的稳态小胶质细胞(Homeostatic Microglia)中特异性表达。由于P2RY12几乎
不在巨噬细胞中表达,所以它是用于区分存在脑血管周围的巨噬细胞和小胶质细胞的有效标志物1)。此外,ADP可用
作细胞损伤的信号,小胶质细胞中的P2RY12被认为在接收神经细胞损伤方面发挥作用。
本产品为豚鼠来源多克隆抗体,可用于免疫组织染色的多重染色。
外观:液体
浓度:蛋白浓度0.45~0.65 mg/mL
1) Butovsky, O. et al.: Neurosci., 17(1), 131(2014).
抗体信息

※ 大鼠的染色实例请查看下方“数据”部分。
Protocol(示例)
1 灌注固定
使用柠檬酸钠/PBS灌注除血后,4% PFA灌注
2 后固定
4% PFA(~24 h)
3 蔗糖替换
30%蔗糖/PBS(4℃,过夜~约2天)
4 制备冰冻切片
去除蔗糖后,制备冰冻包埋块,并用低温恒温器制备30 μm厚的切片
5 封闭
5%正常山羊血清,0.3% Triton X-100/PBS(4℃,过夜)
6一抗
抗P2RY12,豚鼠(1︰1,000),1%正常山羊血清,0.3% TritonX-100/PBS(4℃,过夜~2 天)
7 清洗
0.3% TritonX-100/PBS (5 min×3次)
8 二抗
Alexa Fluor® 488 AffiniPure Goat Anti-Guinea Pig IgG(H+L)(1:500)(产品编号:568-77901),1%正常山羊血清,0.3% TritonX-100/PBS(室温,2 h)
9 清洗
0.3% TritonX-100/PBS(5 min×3次)
10 封装
封片剂封装,4℃下避光存储
性能数据
与抗Iba1抗体比较
使用抗P2RY12抗体和抗Iba1抗体对小鼠大脑(冰冻切片)进行免疫组织染色。

<数据提供>
京都工艺纤维大学 应用生物学系 宫田老师
使用抗体
P2RY12
一抗:抗P2RY12,豚鼠(产品编号:011-28873,本产品)1︰1,000
二抗:Alexa Fluor® 488 AffiniPure Goat Anti-Guinea Pig IgG(H+L)(产品编号:568-77901)
Iba1
一抗:抗iba1,兔源(免疫细胞化学用)(产品编号:019-19741)1︰1,000
二抗:Alexa Fluor® 594-AffiniPure Goat Anti-Rabbit IgG(H+L)(产品编号:566-80511)
【结果】
已确认P2RY12信号和Iba1信号的共定位。
鉴别小胶质细胞和巨噬细胞
使用抗P2RY12抗体(小胶质细胞标志物)、抗Iba1抗体(小胶质细胞/巨噬细胞标志物)和抗层粘连蛋白抗体(脑血管基底膜标志物)对小鼠大脑皮层和延
髓末端的冰冻切片进行三重染色,确认细胞定位。

<数据提供>
京都工艺纤维大学 应用生物学系 宫田老师
使用抗体
P2RY12
一抗:抗P2RY12,豚鼠(产品编号:011-28873,本产品)1︰1,000
二抗:Alexa Fluor® 488 AffiniPure Goat Anti-Guinea Pig IgG(H+L)(产品编号:568-77901)
Iba1
一抗:抗iba1,兔源(免疫细胞化学用)(产品编号:019-19741)1︰1,000
二抗:Alexa Fluor® 594-AffiniPure Goat Anti-Rabbit IgG(H+L)(产品编号:566-80511)
层粘连蛋白
一抗:抗层粘连蛋白抗体(大鼠,宫田老师实验室制备)1︰200
二抗:DyLight™ 405 结合AffiniPure 山羊抗大鼠 IgG (H+L)(生产商编码:112-475-003)
【结果】
Iba1阳性细胞中,脑实质内的细胞呈P2RY12阳性,可能是小胶质细胞(三角箭头)。而Iba1阳性/P2RY12阴性的细胞存在于脑血管基底膜周围,这些细胞可
能是巨噬细胞(箭头)。
与抗Iba1抗体和抗TMEM119抗体比较
使用抗P2RY12抗体、抗Iba1抗体和抗TMEM119抗体对小鼠大脑和脊髓(冰冻切片)进行免疫组织染色。

使用抗体
P2RY12
一抗:抗P2RY12,豚鼠(产品编号:011-28873,本产品)1︰1,000
二抗:Alexa Fluor® 647 AffiniPure Donkey Anti-Guinea Pig IgG (H+L)(产品编号:566-78421)
Iba1
一抗:抗iba1,山羊源(产品编号:011-27991)1︰1,000
二抗:Alexa Fluor 488 AffiniPure Donkey Anti-Goat IgG (H+L) (产品编号:561-78351)
TMEM119
一抗:其他公司抗TMEM119抗体(兔源)1︰100
二抗:Alexa Fluor® 594-AffiniPure Donkey Anti-Rabbit IgG(H+L)(产品编号:561-78471)
【结果】
与抗TMEM119抗体相比,使用FUJIFILM Wako的抗P2RY12抗体染色能更清晰地检测细微的突起结构。
与其他公司产品比较
使用本产品和其他公司的抗P2RY12抗体对小鼠大脑和脊髓(冰冻切片)进行免疫组织染色。

使用抗体
本产品
一抗:抗 P2RY12,豚鼠(产品编号:011-28873,本产品)1︰1,000(抗体浓度:0.5 μg/mL)
二抗:Alexa Fluor® 488 AffiniPure Donkey Anti-Guinea Pig IgG (H+L)(产品编号:562-78401)
其他公司产品
一抗:其他公司 抗P2RY12(兔源)1︰200(抗体浓度:0.5 μg/mL)
二抗:Alexa Fluor® 488 AffiniPure Donkey Anti-Rabbit IgG(H+L)(产品编号:567-78451)
【结果】
传统产品中可观察到神经细胞的非特异性信号(三角箭头),而本产品中几乎检测不到非特异性信号。
应用数据
免疫组织染色




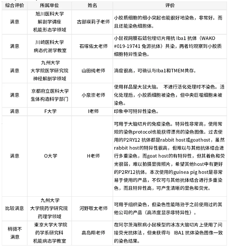
用户反馈
以下是研究人员提供的评估问卷结果。
评价(原文翻译)

产品列表
| 品牌 | 产品编号 | 产品名称 | 等级 | 规格 |
| FUJIFILM Wako | 015-28871 | Anti P2RY12, Guinea Pig 抗P2RY12,豚鼠源 | for Immunochemistry | 10μL |
| FUJIFILM Wako | 011-28873 | Anti P2RY12, Guinea Pig 抗P2RY12,豚鼠源 | for Immunochemistry | 100μL |
北京拜尔迪是FUJIFILM wako授权代理商,更多产品,敬请咨询!
热线:010-62960866
网址:www.siedery.com